
Als de eerste fase van het plan, die loopt tot 30 juni 2025, wordt beschouwd als een stap die de weg vrijmaakt, gericht op het voltooien van de infrastructuur, het standaardiseren van het systeem en het waarborgen van interoperabiliteit, dan is de periode van 1 juli tot en met 31 december 2025 het sleutelmoment voor de daadwerkelijke transformatie van Vietnams digitale bestuur. Deze fase wordt gezien als een "doorbraak" met duidelijke, specifieke en meetbare doelen, gericht op het naar een hoger niveau tillen van de administratieve activiteiten van het gehele politieke systeem - uniform, soepel en transparant.
De belangrijkste focus van Plan 02 is het centraliseren van alle online overheidsdiensten (DVCTT) op het Nationaal Portaal voor Overheidsdiensten. Dit vervangt de individuele lokale systemen volledig en creëert één loket waar burgers en bedrijven met de overheid kunnen communiceren. Alle relevante administratieve procedures worden volledig of gedeeltelijk online aangeboden, zodat burgers documenten kunnen indienen, de voortgang kunnen volgen en resultaten kunnen ontvangen op hetzelfde platform, zonder beperkingen in ruimte, tijd of administratieve beperkingen.
Volgens het stappenplan van het plan zal tegen eind 2025 100% van de in aanmerking komende administratieve procedures centraal worden aangeboden via het Nationaal Portaal voor Overheidsdiensten; 982 online overheidsdiensten zullen worden afgerond met de vereiste van 100% elektronische resultaten, waardoor hergebruik van gegevens mogelijk is en papierwerk tot een minimum wordt beperkt. Daarnaast zullen 82 prioritaire groepen administratieve procedures volgens Besluiten nr. 06/QD-TTg (2022), 206/QD-TTg (2024) en 422/QD-TTg (2022) van de premier volledig online worden aangeboden; tegelijkertijd zullen 1.139 andere administratieve procedures met dossiercomponenten volledig worden vervangen door digitale gegevens. Dit is een concrete stap in de uitvoering van het beleid van "mensen verstrekken gegevens slechts één keer, overheidsinstanties delen deze meerdere keren".
Een revolutionair doel in deze periode is dat ten minste 80% van de administratieve gegevens volledig online wordt verwerkt, dat mensen gegevens slechts één keer hoeven in te voeren en dat 100% van de administratieve procedures wordt uitgevoerd, ongeacht administratieve grenzen. Dit betekent dat mensen overal documenten kunnen indienen, ze op elke locatie kunnen laten verwerken en de resultaten online of per post kunnen ontvangen – wat de ware geest van "een verenigd digitaal Vietnam" demonstreert. Wanneer dit model soepel functioneert, zullen reizen, documenten indienen en wachten worden vervangen door een veel slimmer, transparanter en zuiniger verwerkingsproces.
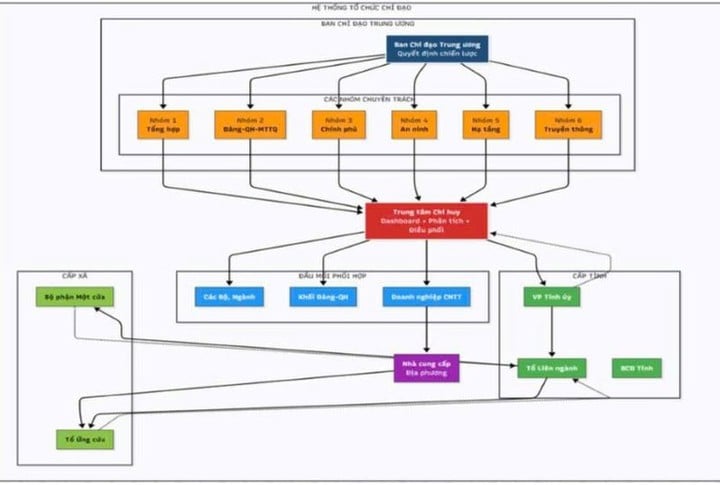
Om de duurzaamheid en effectiviteit op lange termijn te garanderen, vereist Plan 02 ook standaardisatie, opschoning en synchrone exploitatie van 12 belangrijke nationale en gespecialiseerde databases, om te voldoen aan de criteria "correct - voldoende - schoon - actief - uniform - gedeeld". Met name de database met kaderleden, ambtenaren en overheidsmedewerkers wordt aangemerkt als een belangrijk onderdeel, dat naar verwachting in twee fasen in 2025 zal worden voltooid. Dit zal de basis vormen voor het beheer van administratief personeel van de staat met behulp van data, ten behoeve van de hervorming van de overheidsdienst en het ambtenarenapparaat, en voor het verbeteren van de transparantie in het bestuur.
Het is belangrijk om op te merken dat Plan 02 niet alleen beperkt blijft tot de toepassing van technologie, maar ook gericht is op het transformeren van de nationale bestuursmethode. Wanneer data de "zachte infrastructuur" van de digitale overheid wordt, zullen uitvoerende beslissingen gebaseerd zijn op accurate, realtime informatie, waardoor subjectieve interventie wordt geminimaliseerd en de voorspelbaarheid toeneemt. Mensen en bedrijven zijn niet alleen objecten van dienstverlening, maar ook partners die de werking van het bestuursapparaat begeleiden en monitoren via transparante, open en toegankelijke digitale platforms.
Met specifieke doelen en een strak stappenplan wordt Plan 02-KH/BCĐTW beschouwd als een blauwdruk voor de cruciale fase van de digitale transformatie van het Vietnamese politieke systeem. Wanneer technische infrastructuur, instellingen en data worden geconsolideerd, zal Vietnam een nieuw tijdperk van bestuur ingaan – slimmer, transparanter en dienstbaarder. Het is tevens een bevestiging van de vastberadenheid om digitale transformatie om te zetten van beleid in actie, van actie in efficiëntie, van efficiëntie in vertrouwen van de bevolking – in de ware geest van een constructieve, eerlijke en dienstbare overheid.
Bron: https://mst.gov.vn/tang-toc-giai-doan-2-ke-hoach-02-kh-bcdtw-tu-hanh-chinh-giay-to-den-hanh-chinh-du-lieu-197251026120544141.htm






Reactie (0)